Case analysis

截止至今日,我们已集齐31省全部省份高考查分时间!升学大咖为大家整理了各省份查分时间以及考后志愿填报关键时间点,各位查分的小伙伴们快一起来看看吧!
31省份查分时间

31省报考网址及关键时间点
01
NEWS
陕西省
高考出分时间:预计6月24日公布成绩。志愿填报地址:www.sneea.cn志愿设置:我省普通高校招生录取共设置5个批次:提前批次、单设本科批次、本科一批、本科二批、高职(专科)批次。提前批次中的艺术类本科B段和艺术类专科A段、单设本科批次、本科一批、本科二批、高职(专科)批次实行平行志愿模式。提前批次(艺术类本科B段和艺术类专科A段除外)和其他特殊类型招生实行梯度志愿模式。填报志愿分3个阶段进行:提前批次、单设本科批次、本科一批、普通高校职业教育单独招生志愿在6月24日12∶00至6月27日12∶00填报;本科二批志愿在本科一批录取结束后填报;高职(专科)志愿在本科二批录取结束后填报。
02
NEWS
浙江省
浙江省高考成绩公布时间6月26日左右,查分及志愿填报地址:https://www.zjzs.net/moban/index/index.html具体各类别、各段志愿填报时间如下:

志愿设置。实行以院校为单位的传统志愿。考生可填报不超过5个院校志愿,每个院校志愿可填报不超过6个专业志愿和专业服从志愿。不再设院校服从志愿。符合相关院校、专业报考条件的一、二段考生在规定时间内一并填报志愿。院校对专业服从志愿考生进行调剂录取,须以考生符合专业选考科目要求为前提。
03
NEWS
上海市
高考出分时间:考试成绩将于6月23日开通查询。
查分及志愿填报地址:http://www.shmeea.edu.cn/6月24日起,考生成绩通知单将由中国邮政速递物流股份有限公司上海市分公司(EMS)按照考生高考报名表上填写的本市通讯地址投递到考生家中。高考志愿设置:本科志愿以院校专业组为单位,一个院校专业组即为一个独立的志愿。志愿填报数量与志愿性质(1)综合评价批次设置4个平行志愿。(2)零志愿批次设置3个平行志愿。(3)本科提前批次设置4个顺序志愿。(4)本科艺体类设置甲、乙两个批次,各设1个顺序段志愿和10个平行段志愿。(5)地方农村专项计划批次设置4个顺序志愿。(6)高水平艺术团、高水平运动队等特殊类型招生针对零志愿批次设置1个志愿,针对本科普通批次设置3个平行志愿。(7)本科普通批次设置24个平行志愿。考生填报志愿时,可以填满各批次所有可填志愿,也可以只选择填报部分志愿。
04
NEWS
江苏省
预计考生6月25日后可登录省教育考试院门户网打印成绩通知单。查分及志愿填报地址:https://www.jseea.cn/志愿填报采用“院校专业组+专业(类)”模式。第一阶段:填报本科院校专业组志愿,其中,6月27日至28日预填报,6月29日至7月2日正式填报。包括普通类本科提前批次志愿,含军事、公安政法、航海、地方专项计划、乡村教师计划、其他院校等;体育类或艺术类本科提前批次志愿;普通类本科批次志愿。
第二阶段:填报专科批次院校专业组志愿,其中,7月25日至26日预填报,7月27日至28日正式填报。凡未被第一阶段各批次高校录取的考生均可填报,包括普通类、体育类、艺术类专科批次志愿。志愿设置普通类各批次实行平行志愿方式。其中,本科提前批次设置20个院校专业组志愿,本科批次和专科批次分别设置40个院校专业组志愿。每个院校专业组志愿设置6个专业志愿和1个专业服从调剂志愿。高校专项、综合评价(B类院校)、高水平艺术团、高水平运动队等特殊类型志愿实行传统(顺序)志愿方式,设置1个院校专业组志愿,包括6个专业志愿和1个专业服从调剂志愿。
05
NEWS
北京市
高考出分时间:6月25日查分及志愿填报地址:https://www.bjeea.cn/高考志愿设置及填报时间:本科志愿在高考成绩发布后填报,首次志愿填报安排在6月27日至7月1日,征集志愿填报时间根据录取进程进行安排。志愿设置:本科招生设置本科提前批、本科普通批2个批次,并按顺序依次录取。本科志愿以院校专业组为志愿单位设置,一个院校专业组即为一个独立的志愿,每个志愿一般设置6个志愿专业和一个“是否服从专业组内调剂”选项(本科提前批普通类B段除外)。
06
NEWS
天津市
高考出分时间:预计6月25日查分及志愿填报地址:http://www.zhaokao.net/各批次志愿填报时间:6月26日至30日,填报本科批次及以上院校志愿。7月29日至31日,填报高职(专科)批次院校志愿。7月上旬至8月上旬,实施各批次院校投档录取。
07
NEWS
黑龙江省
高考成绩公布时间:6月24日志愿填报地址:https://www.lzk.hl.cn/高考成绩公布后采取网上填报志愿方式,分三次填报高考志愿。第一次:6月25日9时-6月27日12时
第二次:6月28日9时-7月3日12时
第三次:7月31日9时-8月4日12时
08
NEWS
河北省
2021年我省高考已顺利结束,网上评卷相关工作正有序开展,预计6月25日考生可查询高考成绩。
查分及志愿填报地址:http://www.hebeea.edu.cn/6月26日至6月27日,进行本科提前批A段军队院校集中填报志愿;6月28日至7月2日,进行本科提前批(除A段军队院校外)、本科批、对口本科批集中填报志愿;7月27日至7月30日,进行专科提前批、专科批、对口专科批集中填报志愿。录取工作将从7月上旬开始,至8月中旬结束。所有考生高考志愿均实行网上填报。具体志愿填报时间如下:

志愿填报期间,每天0时—6时为系统维护时间,不能填报志愿。
09
NEWS
山西省
高考成绩6月24日公布。
查分及志愿填报地址:http://www.sxkszx.cn/index.html志愿填报时间,预计2021年志愿填报时间为:第一段∶6月26日8∶00-6月27日18∶00、填报提前艺术、体育本科,提前一批,二批本科,本科"专项生"一批、二批,免费医学定向等批次院校志愿第二段∶6月30日8∶00-7月2日18∶00。填报第一批本科(A、A1、B类)院校志愿(含高校专项、高水平艺术团、高水平运动队、定向、民族班、民族预科班等特殊类型招生院校志愿)。第三段∶7月22日8∶00-7月24日18∶00。填报第二批本科(A、B类)院校志愿(含高水平运动队、定向、民族班、民族预科班等特殊类型招生院校志愿)。第四段.8月4日8∶00-8月5日18∶00。填报第二批本科C类、高本贯通批、提前批专科(高职)院校志愿。第五段∶8月10日8∶00-8月13日18∶00。填报专科(高职)批院校志愿。
10
NEWS
吉林省
预计在6月24日左右,考生可以查询到高考各科考试成绩。志愿填报地址:http://zsb.jledu.gov.cn/志愿填报时间本科段:6月24日-28日(每天9:00-16:00)
专科段:8月11日-12日(每天9:00-16:00)
11
NEWS
安徽省
我省预计将于6月23日公布各批次录取分数线、考生成绩。
志愿填报网址为zytb.ahzsks.cn;成绩及录取结果查询:cx.ahzsks.cn;安徽省教育招生考试院网址:www.ahzsks.cn。现提醒广大考生及家长注意以下事项:
前批(包括国家专项计划、地方专项计划、高校专项计划)为6月27日8:00至29日17:00;
普通文理科本科院校第一、二批为7月1日8:00至7月4日17:00;考生填报征集志愿时间具体为:文理科本科提前批为7月11日10:00至16:00;文理科本科第一批次为7月22日10:00至16:00;文理科本科第二批次为7月29日10:00至16:00;
12
NEWS
广东省
6月26日前发布成绩,预计6月27日-7月2日考生填报志愿,7月上旬至8月中旬进行录取。志愿填报系统:http://eea.gd.gov.cn/本科和专科录取批次普通类(物理、历史)均设1个平行志愿组,分别设置45个院校专业组志愿数,每个院校专业组设6个专业志愿和1个是否服从专业调剂选项。艺体类统考设1个平行志愿组,设20个院校专业组志愿,每个院校专业组设6个专业志愿和1个是否服从专业调剂选项。
13
NEWS
广西省
6月26日前发布成绩,预计6月27日-7月2日考生填报志愿,7月上旬至8月中旬进行录取。志愿填报系统:http://eea.gd.gov.cn/本科和专科录取批次普通类(物理、历史)均设1个平行志愿组,分别设置45个院校专业组志愿数,每个院校专业组设6个专业志愿和1个是否服从专业调剂选项。艺体类统考设1个平行志愿组,设20个院校专业组志愿,每个院校专业组设6个专业志愿和1个是否服从专业调剂选项。
14
NEWS
江西省
2021年江西高考成绩将于6月23日公布。
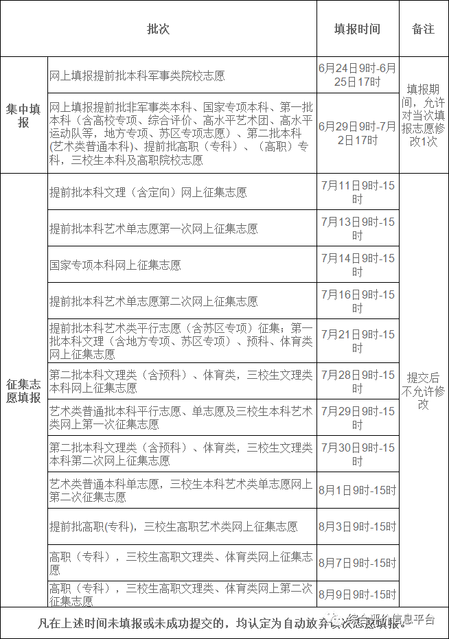
查分及志愿填报地址:http://www.jxeea.cn/江西省文史、理工类录取批次与志愿设置(共设6个批次)1.提前批本科。主要包括军事、公安、司法、航海类、小语种、特殊定向、公费师范生等专业,本批次设置3组志愿栏:2.国家专项本科。本批次设2组志愿栏:3.第一批本科。主要包括教育部直属院校、“985工程”“211工程”院校、“双一流”建设高校以及经省教育考试院同意列入的其他本科院校、地方专项、苏区专项。本批次设置3组志愿栏:4.第二批本科。主要包括除列入提前批、第一批本科外的其他本科院校,本批次设2组志愿栏:5.提前批高职(专科)。主要包括直招士官、公安、司法院校,以及部分对考生有特殊要求的高职(专科)专业,本批次设置2组志愿栏:6.高职(专科)批次。包括除提前批高职(专科)以外的所有招收高职(专科)专业的院校,设10个平行志愿。第一次征集志愿时设10个征集平行志愿,第二次征集志愿时设6个征集平行志愿。

15
NEWS
河南省
预计6月25日凌晨起,考生可以查询高考成绩,高考线上咨询会,也将在25日同步开启。全省高考网上志愿填报系统将于6月26日正式开通。
查分及志愿填报地址:http://www.heao.gov.cn/
志愿填报安排考生志愿在网上填报,分三次进行,其间可修改2次(1)6月26日8:00—28日18:00。填报:军队招飞、本科提前批(公安、司法专科随该批)、国家专项计划本科批、艺术本科提前批、专升本、对口招生(本、专科)志愿;(2)6月30日8:00—7月2日18:00。填报:艺术本科A段、艺术本科B段、特殊类型招生、本科一批、地方专项计划本科批、本科二批志愿;(3)7月4日8:00—8日18:00。填报:专科提前批和高职高专批志愿。
16
NEWS
云南省
云南省2021高考出分时间:预计6月23日左右云南省高考志愿按文史、理工类、艺术类、“三校生”类进行设置。其中A类批次为普通的专业,B类批次为A类院校中的有特殊的收费、定向等要求的专业。
通常录取顺序依次为:提高批次本科录取院校志愿;自主选拔录取志愿、艺术类特长生及高水平运动志愿者;本科一批次录取院校志愿(为A、B类录取院校);本科一批次征集志愿;本科二批次录取院校志愿(为A、B类录取院校);本科二批次征集志愿;本科三批次录取院校志愿(为A、B类录取院校);本科三批次征集志愿;高职高专批次B阶段录取院校志愿;高职高专批次征集志愿;高职高专征集志愿。
17
NEWS
湖南省
2021年湖南高考出分时间6月25日。
查分及志愿填报地址:http://jyt.hunan.gov.cn/jyt/sjyt/hnsjyksy/各批次志愿填报以院校或院校专业组作为基本单位,每个院校或院校专业组志愿下设6个专业志愿和1个“专业服从”志愿。志愿填报时间时间:

志愿填报系统:湖南省普通高校招生考试考生综合信息平台(以下简称“考生综合信息平台”)(网址:https://ks.hneao.cn)
18
NEWS
湖北省
湖北省高考成绩6月25日可查,志愿填报6月29日开始,请考生密切关注相关信息,不要错过填报时间。 高考志愿填报系统:http://www.hbea.edu.cn/

19
NEWS
四川省
高考出分时间:预计6月23日公布各批次录取控制分数线和考生成绩志愿填报系统:https://www.sceea.cn/志愿填报时间:高考志愿安排在通知考生成绩之后填报,其中本科提前批志愿填报截止时间为6月25日17:00,其余本科志愿填报截止时间为6月29日12:00,专科志愿填报截止时间为在7月5日12:00。对口招生志愿填报截止时间为6月29日12:00。
20
NEWS
重庆市
高考出分时间:6月25日查分及志愿填报地址:https://www.cqksy.cn/site/index.html高考志愿设置及志愿填报时间(一)填报时间。重庆市2021年普通高校考试招生志愿填报时间安排在:6月27日9:00至6月30日18:00。按照普通类、艺术类、体育类3个类别分别设置批次,各批次实行专业(类)平行志愿(以下简称,专业平行志愿)或院校顺序志愿。专业平行志愿以“1个专业(类)+1个学校”为1个志愿;院校顺序志愿以“1个学校+6个专业(类)”为1个志愿,并设置是否服从专业调剂选项。
21
NEWS
甘肃省
于6月23日提请省招委会审定后公布今年高考成绩和各批次控制分数线。考生可登录省教育考试院网站免费查询,网址:https://www.ganseea.cn。今年,我省高考志愿填报分两次进行。
第一次志愿填报时间为6月25日20时至27日20时;
第二次志愿填报时间为8月5日20时至7日14时。高考录取工作将于7月5日开始,8月19日结束。
22
NEWS
福建省
2021年福建省高考出分时间6月25日左右。
查分及志愿填报地址:https://www.eeafj.cn/
普通类本科批设常规志愿和2次征求志愿,其中,常规志愿设置40个平行且有顺序排列的院校专业组志愿,每次征求志愿均设置20个平行且有顺序排列的院校专业组志愿。常规志愿和征求志愿均实行院校专业组平行志愿投档的录取模式。此外,我们还整理了福建省2021年的志愿填报变化普通类本科批志愿设置和填报变化:从2021年起,我省普通类本科批设常规志愿和2次征求志愿,其中,常规志愿设置40个平行且有顺序排列的院校专业组志愿,每次征求志愿均设置20个平行且有顺序排列的院校专业组志愿。常规志愿和征求志愿均实行院校专业组平行志愿投档的录取模式。艺术类本科批志愿设置和填报变化:从2021年起,我省艺术类本科批分为省考阶段和校考阶段依次进行录取。其中,(1)省考阶段为使用我省艺术类专业省级统考成绩录取并执行我省统一投档原则的院校专业;设常规志愿和2次征求志愿,常规志愿设置40个平行且有顺序排列的专业志愿,每次征求志愿均设置20个平行且有顺序排列的专业志愿;常规志愿和征求志愿均按考生艺术类综合分实行专业平行志愿投档的录取模式。(2)校考阶段为使用校考成绩录取的院校,设常规志愿和1次征求志愿,常规志愿和征求志愿均设置1个院校专业组志愿,实行符合投档条件考生全部投档的录取模式。体育类本科批志愿设置和填报有何变化:从2021年起,我省体育类本科批设常规志愿和2次征求志愿,常规志愿和每次征求志愿均设置20个平行且有顺序排列的院校专业组志愿,按考生体育类综合分实行院校专业组平行志愿投档的录取模式。
23
NEWS
山东省
2021年山东高考成绩将于6月27日前公布,首次志愿填报将于在6月30日开始。各批次填报时间安排具体如下:
查分及志愿填报地址:https://www.sdzk.cn/6月30日,填报普通类提前批和体育类提前批第1次志愿;填报艺术类本科提前批第1次志愿;填报春季高考技能拔尖人才第1次志愿。7月5日至8日,填报普通类特殊类型批志愿;填报普通类常规批和体育类常规批第1次志愿;填报艺术类本科批第1次志愿;填报春季高考本科批第1次志愿。7月14日,填报普通类提前批、艺术类本科提前批和体育类提前批第2次志愿;填报春季高考技能拔尖人才第2次志愿。7月22日,填报艺术类本科批第2次志愿、春季高考本科批第2次志愿。7月26日,填报艺术类本科批第3次志愿、春季高考本科批第3次志愿。7月26日至28日,填报普通类、体育类常规批第2次志愿;填报艺术类专科批第1次志愿、春季高考专科批(含技能拔尖人才)第1次志愿。8月2日至3日,填报普通类、体育类常规批第3次志愿;填报艺术类专科批第2次志愿、春季高考专科批第2次志愿。
24
NEWS
辽宁省
高考出分时间:预计6月24日志愿填报系统:考生可在规定时间内,使用高考报名时的账号和密码通过“辽宁招生考试之窗网站”(https://www.lnzsks.com/)登录辽宁省2021年普通高校招生考试志愿填报系统。志愿设置:普通类本科提前批、高职(专科)提前批实行有序志愿投档,设置2个有序的院校志愿,每个院校设4个专业志愿和专业服从志愿(专业服从志愿如填愿意,视为服从该校所有系科、专业;填写不愿意或不填写的,一律视为不愿意,愿意与否均为无条件。下同)。本科批次实行平行志愿投档,设置112个“专业+学校”志愿,1个“专业+学校”为1个志愿,考生可填报的志愿最大数量为112个,可以填满所有志愿,也可选择填报其中部分志愿。高职(专科)批次实行平行志愿投档,设置60个“专业+学校”志愿,1个“专业+学校”为1个志愿,考生可填报的志愿最大数量为60个,可以填满所有志愿,也可选择填报其中部分志愿。
25
NEWS
贵州省
高考出分时间:预计6月24日分数查询及志愿填报地址:http://www.eaagz.org.cn/目前贵州省2021年官方志愿填报时间尚未发布,请持续关注。考生填报志愿采取基于互联网的网上填报方式,必须在规定时间内按当地县(市、区)招生办的安排,在指定的地点进行网上填报。考生须认真细致填报,不要误填、漏填,要认真核准所填志愿准确无误后提交。填报志愿时间截止后,没有参加网上填报志愿的考生视为自动放弃志愿填报。
26
NEWS
内蒙古
高考成绩公布时间:6月23日查分及志愿填报地址:https://www.nm.zsks.cn/
各批次各科类考生第一次填报志愿时间:6月26日-7月5日填报军事、公安、司法、中国消防救援学院、北京电子科技学院等本科提前和专科提前录取院校类别意向。7月2日考生第一次填报本科提前批A美术类、音乐类、编导类、其他艺术类、体育类志愿。7月7日考生第一次填报本科提前批A和专科提前批文理科、蒙授文理科志愿。7月11日考生第一次填报本科提前批B文理科、蒙授文理科志愿。7月14日左右考生第一次填报本科提前批B美术类、音乐类、编导类、其他艺术类、体育类志愿。7月15日考生第一次网上填报本科一批志愿。7月20日左右考生第一次填报本科提前批C美术类、音乐类、编导类、其他艺术类、体育类志愿。7月25日考生第一次网上填报本科二批志愿。8月3日考生第一次网上填报专科提前批(艺术类)类专科提前批志愿。8月4日考生第一次网上填报高职高专批志愿。
27
NEWS
海南省
高考出分时间预计6月25日。志愿填报系统:http://ea.hainan.gov.cn/高考志愿设置以院校专业组为基本单位,采取“院校+专业”的方式,是我省实行新高考后志愿填报的重大变化。
“以去年的本科普通批为例,共设置了24个院校专业组,每个院校专业组最多可填报6个专业志愿,这意味着一个考生最多可填报144个志愿。”
高考不分文理科,合并本科批次,招生录取仅设本科批次和专科批次。其中,本科批次分为本科提前部分、本科普通部分。本科提前部分按照本科提前普通类、本科艺术体育类、国家专项计划、地方专项计划、特殊类型(含强基计划、高水平运动队、高水平艺术团、高校专项计划等)顺序录取;本科普通部分按照本科普通类、本科少数民族班和预科班的顺序录取。专科批次则按专科提前批、专科艺术体育类和高职专科批的顺序录取。
28
NEWS
青海
预计6月25日公布各批次录取控制分数线和考生成绩,7月初至8月下旬开展招生录取工作。志愿填系统:http://www.qhjyks.com/志愿填报安排:

29
NEWS
宁夏
高考成绩公布时间:6月23日左右志愿填报地址:https://www.nxjyks.cn/志愿填报时间:志愿填报实行公布分数后,通过网上分时填报。6月23日至27日:填报本科(含本科预科、高水平运动队、高水平艺术团、国家专项计划、高校专项计划、地方专项计划)志愿、艺术类本科专业志愿、体育类本科专业志愿,提前高职专科一批志愿。7月2日至3日:填报提前录取高职专科二批志愿(含定向培养士官、艺术、体育专业)。8月1日至4日:填报高职专科志愿。各批次中的“征集志愿”填报时间在各批次录取期间另行向社会公布。
30
NEWS
新疆
高考出分时间:预计6月24日考生志愿填报方式、时间和办法由自治区教育考试院根据工作实际作出具体安排并向社会公布。考生务必在规定时间内按要求登录新疆招生网(http://www.xjzk.gov.cn),在“普通高考网上志愿填报系统”中完成志愿填报。志愿设置录取分本科提前批次,贫困专项、南疆单列、对口援疆计划本科一批次,高校专项计划批次(设在本科一批次前),本科一批次,贫困专项、南疆单列、对口援疆计划本科二批次,本科二批次,高职(专科)提前批次,高职(专科)批次共8个批次进行。
31
NEWS
西藏
2021高考出分时间:6月25日查分及志愿填报系统:http://zsks.edu.xizang.gov.cn/普通高考录取批次分为提前单独录取批次(含提前单独录取重点本科院校、提前单独录取普通本科院校、提前单独录取艺体类本科院校、提前单独录取专科院校、提前单独录取艺体类专科院校)、国家专项计划院校、地方专项计划院校、高校专项计划院校;本科第一批次(含预科);本科第二批次(含预科);第三批高职(专科)批次。
NEWS
以上就是31省各省份的高考查分时间了,需要注意的是,志愿填报时间如出现变化,请以省招办最新通知为准!之后升学大咖还将第一时间更新各省市高考分数线及志愿填报信息,请大家保持关注!
