
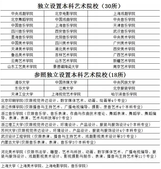
2020年的美术校考竞争,主要集中在48所独立设置的本科艺术院校(含参照执行的少数高校),其中11所无美术专业或美术专业不校考,真正组织美术类校考的只有37所高校。
上述院校2020年美术类校考招生总计划约为2.23万,发放合格证约9万张。此外,还有几所独立学院和民办大学的特殊美术专业(如动画、戏剧影视美术设计、数字媒体艺术、艺术与科技等)继续组织校考,不过这些学费都非常贵,2万至7万的学费,确实不是美术生的理想选择。
因此,本文仅统计独立设置的本科艺术院校(含参照执行的少数高校)的美术类校考专业的招生计划,不包含书法学、理论类、普通文理类、独立学院和民办院校的特殊美术类专业,也不包含上述院校不组织校考的美术专业!
01
九大美术学院
02
其他艺术院校
山东艺术学院:2020年美术类校考总计划665人。省外263人,造型68人、动画20人、设计175人;省内校考402人,造型117人、设计245人、动画40人。
北京电影学院:2020年美术类本科155人,面向全国考生组织校考,戏剧影视美术设计45人、新媒体艺术15人、环境设计15人、动画60人、漫画20人。
中央戏剧学院:2020年美术类本科校考专业仅有戏剧影视美术设计,总计划96人,各方向均16人,招生方向含舞台设计、舞台灯光、舞台服装、舞台化装、舞台造型体现、演艺影像设计。
中国戏曲学院:2020年美术类本科校考专业仅有戏剧影视美术设计,招生计划70人。
上海戏剧学院:2020年美术类本科校考专业总计划115人,戏剧影视美术设计50人、数字媒体艺术20人、绘画10人、视觉传达设计20人、动画15人。
北京舞蹈学院:2020年美术类本科校考专业仅有戏剧影视美术设计,面向全国考生组织校考,计划招生24人,不划定分省计划。
上海音乐学院:2020年美术类本科校考专业招生计划60人,其中多媒体艺术设计50名(中外合作项目—戏剧与影视学类)、数字媒体艺术10名,面向全国招生,不划定分省计划。
天津音乐学院:2020年美术类校考专业仅有戏剧影视美术设计,面向全国考生组织校考,计划招生10人,不划定分省计划。
中国传媒大学:2020年美术类校考总计划230人,其中环境设计(光影空间艺术方向)20人、视觉传达设计(广告设计方向)40人、戏剧影视美术设计40人、动画90人、动画(游戏艺术方向)40人。
中央民族大学:2020年美术类校考总计划180人,其中绘画(油画)25人、中国画20人、视觉传达设计50人、服装与服饰设计25人、环境设计35人、美术学(美术教育)25人。
北京服装学院:2020年面向全国校考的招生计划659人,设计类586人,造型类73人,不编制分省招生计划。面向北京生源的艺术类专业“双培计划”12人、“外培计划”13人,新疆少数民族预科1人。
江南大学:2020年23个校考省份美术校考计划300,校考省份不划定分省计划。
天津工业大学:2020年仅设计学类专业组织校考,面向全国招生408人,不编制分省计划。
苏州大学:2020年产品设计、环境设计、视觉传达设计、服装与服饰设计等4个专业组织校考,校考专业总计划为117人。校考省份包括:北京、天津、河北、山西、内蒙古、辽宁、吉林、黑龙江、上海、浙江、安徽、福建、江西、山东、河南、湖北、湖南、广东、广西、重庆、四川、贵州、甘肃、青海、宁夏等省份考生组织校考。
北京印刷学院:2020年美术类校考招生总计划456人,京外地区不做分省计划350人,北京市单列计划106人,北京计划中含双培、外培计划。
上海大学:2020年面向外省市(除天津、海南、宁夏)组织美术类校考的招生总计划为118人,包含中国画、绘画(油画)、绘画(版画)、雕塑、环境设计、视觉传达设计、艺术与科技、数字媒体艺术、戏剧影视美术设计等专业。
吉林艺术学院:2020年美术类校考总计划1014人,造型类210人(含美术学师范、绘画、雕塑)、设计类(含动画)804人。一般省内、省外招生计划各一半,其中省内略少一些。
广西艺术学院:2020年美术类校考总计划1846人,中英或中美校际交流项目210、普通本科1636人。广西单列计划,区外不划定分省计划,区内外招生计划暂未公布。一般区内招生计划为60%左右,区外40%左右。
以上艺术类院校共计招生约6500名左右。
03
未明确校考计划的院校
浙江理工大学:2020年服装与服饰设计、产品设计(纺织品艺术设计)、设计学类(视觉传达设计、环境设计、产品设计、数字媒体艺术)、服装与服饰设计(中美合作)、视觉传达设计(中美合作)招生总计划640人,浙江省单列计划且不参加校考,其他省份不编制分省计划。省内外招生计划于高考后公布,一般省内外招生计划各一半,预计2020年省外校考计划在320人左右。
2020年面向内蒙古、黑龙江、吉林、辽宁、河北、山西、天津、北京、陕西、甘肃、山东、四川、重庆、河南、江苏、上海、安徽、江西、湖北、湖南、福建、广东、贵州、云南、广西、海南等省份考生组织校考。
南京艺术学院:2020年美术类本科招生总计划878人,其中造型类160人、设计类718人。省外不划定分省计划,江苏省考生无需参加校考,省内外招生计划将于6月份公布。一般省内招生计划为60%左右,省外40%左右,预计2020年省外校考计划在350人左右。
四川音乐学院:2020年全国美术类总计划759人(雕塑33、绘画70、动画175、设计类481),省内、外招生计划将于高考前后公布,其中省内考生不需要参加校考。一般省内40%、省外60%,预计2020年省外校考计划在450人左右。

Copyright ©2020博恩教育科技集团, All Rights Reserved